呼和浩特市儒科家政服务有限公司
咨询热线
400-680-0748
一、等级认定专业

二、考试方式
理论考试:线上机考(100分制)
实操考试:现场实际操作(100分制)
注:理论考试+实操考试单科各60分以上为合格
三、申报条件
1、申报条件具备以下条件之一者,可申报五级/初级工
(1)年满16周岁,拟从事本职业或相关职业工作
(2)年满16周岁,从事本职业或相关职业工作
2、申报条件具备以下条件之一者,可申报四级/中级工
(1)累计从事本职业或相关职业工作满5年
(2)取得本职业或相关职业五级/初级工职业资格(职业技能等级)证书后,累计从事本职业或相关职业工作满3年
(3)取得本专业或相关专业的技工院校或中等及以上职业院校、专科及以上普通高等学校毕业证书(含在读应届毕业生)
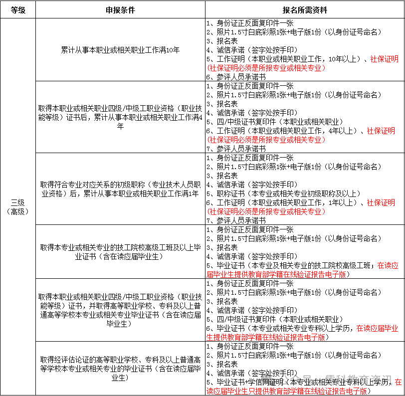
3、申报条件具备以下条件之一者,可申报三级/工
(1)累计从事本职业或相关职业工作满10年
(2)取得本职业或相关职业四级/中级工职业资格(职业技能等级)证书后,累计从事本职业或相关职业工作满4年
(3)取得符合专业对应关系的初级职称(专业技术人员职业资格)后,累计从事本职业或相关职业工作满1年
(4)取得本专业或相关专业的技工院校工班及以上毕业证书(含在读应届毕业生)
(5)取得本职业或相关职业四级/中级工职业资格(职业技能等级)证书,并取得高等职业学校、专科及以上普通高等学校本专业或相关专业毕业证书(含在读应届毕业生)
(6)取得经评估论证的高等职业学校、专科及以上普通高等学校本专业或相关专业的毕业证书(含在读应届毕业生)
四、申报条件及报名资料
五级/初级
四级/中级
三级/
五、样证
六、联系方式
报名考试事宜联系人:高老师 18548127104(微信同号)
七、附件下载